HT-220 Tech Tips and Stories

Last update: 1/4/18

HT220 in United Kingdom

by John Earley

I used to be a FTR for Motorola around 1977-80 and saw the HT220 first arrive in UK customer’s hands.

At that time the competition was limited, both Pye Telecom and ITT/STC had a range of mainly UHF portables but with integral antennas and very low power.

I remember two specific incidents:

Southampton Docks changes from the ITT/STC Starphone SF1 to HT220, we swapped around 200 radios. These were handled by dock workers and were used 24x7 in any weather conditions. Also these workers were often looking for a reason to declare their radio faulty so they could sit and drink tea instead of being out in the cold. My job was to minimise this by making sure that as many were serviceable at any one time as possible. We got complaints (unofficially) that they could not easily find excuses any more as the HT220 was so rugged they could not break it. I even had one back that was "dropped" more than 100ft from a crane and still worked apart from being banana shaped and no longer able to drop into the charger. They also used them as hammers and many came back with cosmetic problems but the radio just worked.

The second instance was that I used radios for a number of scouting activities. I also struggled to get portables that had any decent range and we were not allowed to use repeaters. Then came the HT220 in VHF with a telescopic antenna. I still have one of these on 2m. It was incredible, 1W, I had a few at that time, on 172Mhz-ish, I could easily communicate across 5-8 miles of not so open countries portable to portable. The best I could manage with Pye PF2FM Pocketfones and their 150mW was about 1 mile.

For me, one of the best portable radios ever, iconic and still hard to beat today.

HT220 Nostalgia Comment

by Dave Firis, AL7OP

I came across a couple of boxes of '220s hidden inside a pile of secret service micors at a surplus vendor. They had all of the crystals crimped by long nose pliers. However, most of them still worked OK as the actual crystal must be located near the bottom of the cans and very few of the were actually broken. There were about 90 units and all of them worked on at least one of their 4 channels, about 25% worked on all four.

We sold many of these until we realized that the USSS was STILL using these channels. When this happened we sold our services to the USSS to REMOVE the xtals, to INSURE that the remainder of the units (about 40 at that time) would not be bothering the gov't. We received $375 from the USSS to disable radios that they had already paid (probably) the local NYC MSS for the same thing. I also kept a couple around just for a piece of history.

>> sounds like a "major oh s---"

It was major.... I just didn't want MY door kicked in a 4 AM.

Fall From Down Under

by Brian Morgan, VK7RR

I am the local ham repeater technician and have had one or more HT220's for my own use since 1975. Late that year I was on top of a TV tower. The tower itself was about 300 feet high, and was on top of a 4000 foot mountain. At the time I was suspended by a rope ladder and safety harness, underneath the top platform installing an antenna which was to be mounted upside down. As luck would have it I managed to drop my almost new HT220 to the ground beneath. It fell about 300 feet to the ground and then bounced quite some distance out from the tower. One of our problems was that the wind was so strong that when it fell, it also was blown away from the tower.

When we got back to terra firma some hours later, I decided to hunt around to try to find it. Now we are talking about pretty solid rock here. I grabbed another handheld and pushed the PTT, whilst walking around and listening carefully.

There lying on the rock was my rig, still working fine. The only problem was an intermittent caused by a broken 1K resistor.

That HT220 is still in every day use today.

Cheers, Brian Morgan, VK7RR

From the Portable Clinic

Bob Hicks, KA4LMW, designed several Ht220 synthesizer radios using Dales board back in the 70's and sold them thru his company called The Portable Clinic at that time. Here is one of his hamfest displays back in the 1970s.

Portable Clinic display

HTs in Greece

by Apostolos (Paul) Poulios SV2US

About 15 years ago, on my visit to US, as a Motorola fan, I bought from a flea market some portables: a HT220, a MT500, a MT700 and a MX300. I used my HT220 for several years and a few weeks ago I was about to get rid of this bulky handie (although it still works to the specs!).

After today's visit to your site, I'm sure I'll put it behind some bullet-proof glass, for display only, in my workshop, as one of my best collectibles, beside my PT-300!

I work with Motorola, here in Thessaloniki, Greece, and I know that it's a strange company with strange policies, but how can they ignore their history, letting other companies compete them with their junk. I still have police officers as customers asking to fix their 'Motorola' (their x-brand radios). Or asking what brands of "Motorolas" I sell.

On the other hand, some time ago, a taxi driver came asking for a mobile radio:

Driver: Do you sell taxi radios?
Me: Of course, this is our job.
Driver: What brands?
Me: Motorola, what else?
Driver: What is this? Who knows this brand? Don't you have any good, well known radio? Like Icom or Yaesu?
Me: ...(!)

Motorola Memories

by David Massey, Webmaster of "Tribute to the Telephone"
http://www.navyrelics.com/tribute

It was a great place to work back then. I don't recall any of my coworker's names - I was there less than a year. I do remember an arrest that took place out in the parking lot while I worked there. Seems some stockroom employees were selling hot radios to undercover cops!

Would you have anything to add for the 220 page?
I have some other stories:

A tech went crazy trying to troubleshoot a "dog" radio for almost the whole shift, and out of frustration, he took his soldering iron and burned (melted) a hole thru the front cover and destroyed the circuit board inside. He was instantly fired and escorted out the door!

The supervisor of the second-shift final test area for the 450MHz HT-220 line (my supervisor) was married to a lady in the rework area that we technicians took our radios to for part replacements (we weren't allowed to touch an iron!). Well, this lady spent more time yakking to the other rework girl that I got mad after my radio sat there on her bench for two hours and she hadn't even touched it. So I complained to my boss - whom at the time I didn't know was married to the lady I was complaining about! I almost got fired for that!

On the technical side of things, I remember day-shift would get to pick the "cherry" radios as they came off of the production line. The cherries were the ones that worked and tuned up the first time they were powered up. We on the second shift would get all of the left-over radios - i.e., the "dogs" from day-shift! Our supervisor was too dumb to realize why day-shift always outdid the night shift.

One night I had a radio that was having parasitic oscillations in the transmitter stages. I put a 30 pF cap across one of the stages and it got rid of the problem. Well, I got in trouble for "re-engineering" the radio! It had to match the schematics when we shipped the units. Ironically, the engineering department finally decided my fix was legit and revised the schematic months later!

We would sometimes wait weeks to get special semiconductors (transistors and IC's) from the Motorola Semiconductor division in Arizona which hurt our ability to fix the radios in a timely manner. So we techs gradually collected our own stock of these hard-to-get components and kept the radios moving even when the regular stockroom had none of the parts we needed.

I also remember there were no time clocks for the hourly employees - a very rare thing back then and even today. The management at the time thought time clocks were de-humanizing and counter-productive.

Those were the days . . .

Off The Shelf Prick's

By Dennis Starks
Ref: http://www.softcom.net/users/buzz/bm46.html

The following is an extract from a series of articles originally written for The Military Collector Group Post.

PRC-101; Hand held VHF, FM transceiver
Adoption of the commercial Motorola HT-220 (H23FFN1102ASP2), for general purpose communications.

The HT-220 series were available with an optional 2 or 4 watts RF output, and up to 4 xtal control channels. Other optional features included detachable or hard wired speaker mics, tone or carrier squelch , telescoping or 6" rubber helical antennas & frequency ranges of 130-175mc. It appears the PRC-101 was supplied with 2 watts output, one channel, & carrier squelch. Original US Navy cost $2150.00, NSN 5820-00-409-4213. Ref.#28,#30

Again, a military, PRC marked HT-220 has never been found. But the commercial HT-220 is one of the most common radios of this type to come from military service. They were used by every branch of service, in every conceivable application, in dozens of it's various physical forms. We've just never found one that said PRC-101 on it! Note the price of this radio! At a time when the cost of a PRC-77 had dropped to around $1200.00.

The Motorola HT-220 is possibly the most prolific model ever produced by that company. Introduced around 1969, it would be the mid 80's before production ceased. The different variations and options can fill a book, and it's history, several volumes. It was the standard for comparison, by all other manufacturers, and still today, enjoys extreme popularity.

It had most impressive specs in it's day, and no slouch by today's standards either. Less than 0.1 microvolt sensitivity, and less than 10ma of current drain in standby. It could be had with up to five or more channels, at up to 4 watts output, there was absolutely nothing on the market to compare with it. Like ARC-5 command sets of post war years, the HT-220's boards and parts would be used as the heart of numerous other commercial, and Ham radio sets. Even a synthesized Ham version would be produced, though not by Motorola.

But all things must pass, the HT-220 was eventually replaced by the MT-500 in both civilian, and government use. And though this radio tried to emulate all the finer points of the HT-220, it never received the same fond admiration.

References:
#28) Federal Logistics Data on Compac Disc (Fed Log).1995
#30) Associated equipment's technical manual

******************************************

PRC-76; Portable radio set that provides two-way communications with any other FM radio sets operating between 70-80mc. With 1w RF output. No further information.

A few years back, a medium sized quantity of Motorola HT-220 Slim Lines were repatriated from surplus NATO stocks in Germany. They operated in this frequency range, and had the same output power. Could these have been PRC-76's? I have several of them, and know where the rest can be found, but most, if not all, their data plates are missing.

Dennis Starks; Collector/Historian
Midwest Military Communications Museum
Cross Timbers Mo.
Editor & Sponsor of the "Military Collector Group Post"
email: military-radio-guy@juno.com

HT220 Salty Story

Mark Schneider, KD5JMF

I worked for Brown & Root Construction when they were doing final construction on Phillips Petroleum Co.'s Ekofisk oil complex out in the middle of the North Sea, off the coast of Norway. Many of us carried 6 channel HT-220s on marine freqs. These were special export units with the attached speaker/mics that were rated for hazardous atmospheres (so-called explosion-proof). Early one spring we had a Norwegian sub-contractor doing paint work over the side of the platform at the same time we were rerouting piping from the various wellheads. In order to flush out the pipes with nitrogen so we could safely cut and weld on them, the nitrogen was run through lines that were normally used for compressed air for power tools. On of the painters jacked his breathing air supply into what he thought was compressed air (nitrogen!!) and climbed over the side to start work. Before he could get his safety line hooked up he passed out and fell 20 meters into the ocean. On of our safety men saw him fall and yelled on his radio "Man overboard - Riser Platform!" then dived into the ocean, HT-220 and all. The radio seemed dead when he was fished out (remember this was SALT water) but I took it to the radio shop that Phillips Pet. maintained offshore anyway. They dried it out with a fan and replaced the battery and it worked just fine. Truly they are rugged radios.

Yes, the painter was successfully rescued and made a full recovery.

Radio Game

from Bob, N8EXF
http://www.qsl.net/n8exf

I had an HT220 and the Icom 2at first hit the market. I was shopping at a RadioShack store and the new sales-kid was telling me how great it was to have all those "channels" and that his radio was the best thing going. With that, I grabbed my HT220, turned it on, and dared him to follow the leader. I then held the HT by the antenna, and tossed it into the air with a twirl. It hit the floor with a loud thud. I picked it up, and keyed the PTT and the repeater replied with a "beep".

He refused to play the game.

A Kid's Toy

from the QTH.Net Mailing Lists at http://www.qth.net

I moved next door to my friend Tom and saw this kid running around with a Motorola HT220. I told Tom that his kid may have been playing with one of his HT's. Tom told me that he put an LED on the PTT and a battery and gave them to a couple of kids to pay cops 'n robbers.

Pain-in-the-ass?

>> "They are a real pain-in-the-ass to work on."

A what to work on on?

I've worked on many HT220s, couldn't be easier to work on, clean straight forward circuits, exceptional performance. These old crystal controlled radios make a mockery of "modern" synthesized radios. A HT220 with its 45 to 50 db signal to noise ratio really sounds good compare to today's synthesized radios with maybe 30 db S/N ratio.

Oh well, the price for progress...

    Tom Mills, K6LHE

More on HT220 Performance Inconsistencies

by Byron Smith (WA6YLB)

Heck, I have seen this 5 watt module put out 10W plus in HT220s... YIKES.

I was surprised to see an HT220 come in this way. I did turn it down. What surprised me is the 10 watts was the same output our ham rigs did in the 70's. The transistor is a high power transistor.

On the subject of transmitter power, if you can't get the rated power out of the HT, check the 1.2uh chokes in the power leads of the internal 1.8 watt transistor. They "short" and don't offer any isolation of RF onto the power bus. When this happens, you can tune and tune and won't get the correct power out. Replace the molded coils, and your power returns.

The majority of receive sensitivity problems stem from the crystal filters on the 455KC lines. These filters usually "lose it" when the HT has taken a bad fall. One way of telling, is to place the unit on a signal generator, and then tap the radio in and around these curved white domed crystal filters. If you hear the sensitivity change, the filter is bad. These were primitive filters, with one filter cut lower than IF and one above IF. This will also cause the audio to be distorted, as if one filter is "lossy" and the other isn't, the audio suffers.

HT220 Performance Inconsistencies

by Mike Gibbemeyer (K1CW)

On your inconsistency with various boards, yes, back then there were variables that affected quieting and power outputs. One was the actual PC board that the components were mounted onto. Believe it or not, there have been times when a radio would not meet specs for quieting and after much time spent in troubleshooting, we found the main board to be defective (the board material separating the top and bottom traces/lands). It was contaminated and allowed RF coupling between the top and bottom circuitry. After a while, Motorola system-checked each and every board before parts were mounted. You could also make sure that current drain of an unsquelched receiver is approx 70 ma. Some receivers seems to have poor rf sensitivity when in reality the problem is an open bypass cap or lossy crystal filter. The clue to many transmitter power problems is how each coil tunes, where the slug peaks. Most should peak from midway up to flush with the board. Anywhere else usually indicated a cap out of tolerance.

HT-220 True Tales

by Linda Olmstead, highway patrol dispatcher

Officer gets into a foot pursuit of a residential burglar, through this yard, down that alley, over this fence. One of the fences over which he clambered was a chain-link fence and as he fell over the other side, he lost his weapon.... but didn't know it. He continues to chase the bad guy and they're both pretty winded. Guy turns around with a knife in his hand, officer reaches for his gun... he's managed to keep his HT220 in his hand screaming his locations to dispatch and he's shocked that he's got no gun. He pitches the HT into the bad guy's face, and it smacks right into the guy's jaw. Bad guy drops his knife!

A local radio vendor kept a database of all the HTs sold to which agencies, and whenever a citizen showed up wanting batteries for one, he'd check the serial numbers. Managed to recover two HTs for the departments that way.

The Case of the Missing Plate, and The "X" Scandal

The HT220 is notorious for being mis-identified when, unbeknownst to the owner, the backcovers have been swapped at some point in the radio's history. The backcover plate, originally mounted in a recessed area of the cover with formidable double-sided, cushioned adhesive tape, contains the model number, an FCC equipment number (pertaining to type acceptance) and also the unit's serial number. Reasons for such a swap range from replacing a damaged back (this happened a lot when people took Motorola pager belt clips and mounted them right to the plastic, which later takes a hit and breaks off), to the re-assembly of several broken units into one working unit, to efforts to comply with strange laws.

In Maryland some years ago there was a law which reportedly allowed police to question those who possessed equipment (primarily consumer electronics, construction gear, and weapons) with a missing or defaced serial number plate. Usually such a situation was discovered during other investigative work. But at one hamfest in the 1970s, police actually seized several HT220s with missing plates which were being offered for legitimate, documented sale by a commercial vendor in the fleamarket. Authorities specifically justified the seizure by noting the equipment was "of a police nature." The Maryland law failed to consider that serial number plates were routinely removed not because the radios were stolen, but to satisfy business accounting, government inventory lists, and other reasons not related to intended ownership.

The "crackdown" at the hamfest (which allegedly came as the result of a disgruntled customer of this vendor who was aware of his likely vulnerability from the law) triggered an effort in the ham community to scrounge serial number plates from whatever source was handy. Slapping a plate on there then allowed the unfettered conversion and use of HT220's handed over as trade-ins from business users, obtained at auction from governmental sources, and from as-is, unwarrantied factory rejects cobbled together into working radios.

Motorola formerly had a program which allowed interested hams to acquire radios which had failed assembly line testing. The Ilinois company Spectronics was primarily a commercial two-way dealer but also had been named as one of the outlets for non-warrantied HT220s intended to be used for parts or by experimenters. The Spectronics "X" Scandal, as it became known, began at a time Motorola factory technicians prepared rejected radios by scoring an "X" on the motherboard into a certain solder pad so the radio could be subsequently handed over to Spectronics. Well, you can guess what happened. Hams would get the radio working, re-crystal back to commercial frequencies, sell at a great markup, and make some money. Eventually, Motorola caught on to the scheme after a few commercial accounts returned radios for service and the dreaded "X" was discovered. The boards that failed QC after that were instead sent to the crusher.

Incidentally, the interested HT220 fan may want to explore whether any of their fleet has come from the "X" days. Details on locating the solder pad will follow at a later time.

HT-220 220 Bet

from Hal.

Many years ago I put an HT-220 on 220 MHz by using brass slugs in the coils and ordering crystals in the right multiplication region. I did it more as a lark. Another ham bet me it could not be done and I won the bet.

HT-220 Info from a Factory Tester

by Mike Gibbemeyer (K1CW)

I was first in the "Pre-Phase" department of VHF HT220's. This section checked each and every VHF NUD board after all components had been mounted by the people on the assembly line. The boards were mounted in test fixtures and checked for quieting, audio and power output. Various problems were sometimes found. From parts mounted wrong, wrong parts in right locations, resistors labelled wrong (from the part vendor), solder shorts, etc, there was always a challenge getting the boards to meet factory specs. Only a few needed troubleshooting, a majority jjust required tuning both transmitter and receiver to the test frequencies. I was there just 4 months and was then transferred to "Final Test". Here the techs took radios that were model assembled according to the customer's order (number of freqs, channel freqs, power output, etc), tuned both tx and rx and checked to meet factory specs. Then they assembled the unit, had a drop test performed (dropped on front, back and bottom from a distance of 2 feet), and passed them off to the Systems check. Here the units went through a 12-hour hot/cold cycle (6 hours in refrigerated area then 6 hours in heated section). After this 12-hour cycle, the radios were checked to be sure the tx and rx freqs were within tolerance, tx output, audio output, tx deviation (1Kc and PL), squelch drain and other tests were within the limits.

I really had a ball there and was proud of the units we shipped all over the world. The final test tech had to sign the shipping card as a final personal touch.

I now work with AMTRAK in Boston and have there used HT600s, HT440s, MT1000s, HT1000s, and lately the HT1250. None of these can compare to the durability and quality of the 220s. Like the Collins brand of SSB equipment, there is just an appreciation of quality from American workers.

Recovery of HT-220 Batteries

by Bob Jarnutowski

Proper operation of charging the HT220 is if you charge for 16 hours and if the batteries reach 15.5 to 17 volts, then go to trickle. For omni batteries the charge rate is about 80 ma with the usual 1829 lamp. On trickle with a NE-51H neon lamp it is about 3 ma.

If the batteries don't get this high you may have one or more reversed cells. Sometimes you can save them. My two favorite ways are: One, Short across the battery's rear contacts, use the positive inner terminal, with a pair of long nose pliers. Avoid areas where the radio's contacts touch the pads. Do this quickly and firmly to minimize arcing. Then, recharge for the full 16 hours. Repeat as needed. May take three or more times if the battery is able to be rescued.

Two, For those batteries that do not respond to this treatment, you need a 0 to 50 vdc power supply and a 50 wvdc electrolytic capacitor of at least 20,000 mfd. Larger is better. Fasten firmly an old brass or copper house key to the negative capacitor terminal. Connect a short; as 6", #18 or larger lead, with a small battery clip to the positive terminal. Charge the capacitor to 50 vdc by gradually increasing the voltage to 50. Remove the PS from the capacitor. Hold the clip lead firmly on the battery's rear center positive terminal. Quickly and firmly to minimize arcing place the key tip on the battery's negative terminal. Charge the battery for the recommended time.

Alternately, to speed-up recovery and to bring some reluctant cells to life after either "shock" treatment, if the power supply can deliver at least 1.5 amps, connect the power supply to the rear terminals of the battery, - to - and + to +. Use of two needles or pins from your wife's sewing supplies will serve as battery contacts if you carefully insert them just about 1/4" under the plastic case in contact with each of the two battery terminals. Start at 0 volts then watching the ampere meter increase the current flow to 1.5 to even 2 amperes if the PS permits it. As the cells recover the current will drop back. Keep increasing the current until it no longer drops back from 1.5 amps. Voltage applied to a fully shocked and recovered battery will be about 20 vdc. After this treatment then charge the battery in its charger in the ususal way. This has helped me to recover some "dead" batteries. I do not use these in our "life and death" applications as our rescue squad work (Here we replace at two years of age). But, for other uses they seem to be fine.

Even though it would be obvious to many, that this works with many types of sealed NiCd batteries where the individual cells cannot be reached for direct "shocking" with the capacitor discharge. i.e., any two-way radio battery, power drill and saw batteries, etc.

Using the HT220 on packet on 2 Meters

by Robert Casey (WA2ISE)

Editor's note: Robert sent this short description of using a HT220 innards in a packet station. Obviously there is modification and experimentation involved (but then isn't that what ham radio is all about?).

The Motorola HT220 I modified is on 2 meters. They do make good packet radios.

Although I can't give exact procedures, I can mention some things that I did (as your radio may be a different model). I found that the little tx/rx relay is quick enough for packet. Time from tx to receive is fast enough that you won't miss the beginning of reply packets. I found that rx to tx time is reasonably quick, but I told the TNC to make TXDelay a little longer. I found that I can drive the relay directly from the TNCs PTT line. (ground PTT to xmit).

The receiver may be a bit slow to unsquelch upon recieving a packet. So I leave the squelch open, and use SWDETENA ON on the TNC.

I used a preamp in the mic line, to boost the TNC mic audio some (about 7dB). I could have changed the TNC level by changing voltage divider resistors but this would make it wrong for my other radios. But be careful to not overdo it! I've heard it said that one is better off with the xmit modulation at a somewhat low volume. You get less distortion that way, and other TNCs can hear your packets better. Works for me. Using another radio to listen with, listen to yourself transmit a packet. Compare that to other stations. Set the modulation control trimpot so that your packet volume is a little lower than most of the other stations you hear on the air. (I mean about 2dB lower).

You should mount the radio pcb in a metal box. And use bypass capacitors on every wire leading into the radio (except the antenna :-) ) This is to try to keep the TNC and computer RFI from the radio receiver. Try ferrite beads too. good luck!

I used Ethernet coax for the antenna line, outside of the metal box. You may need to retune the radio's finals to load into a 50 ohm antenna, instead of a duck. My antenna is about 20 feet overhead in the attic. Depending on how close you are to BBSs, etc, and if you live on the top of a hill (like me), you might get by with the 1.8W the radio puts out. The Ethernet coax is like RG8, a low loss coax, which helps with low power. It has excellent shields. My radio has a power amp that makes 7W. It's in the antenna line, like a linear amp of HF radio. In my case, my radio's previous owner put it in, so I can't help much here. To get receive signals to the radio, I believe he used a pair of 1/4 wave lengths of small diameter coax and pin diode.

Downbanding the VHF HT-220 to the Amateur 2-Meter Band

by Bob Jarnutowski

Actual procedures from The Portable Clinic, Inc., 10-18-73.

WARNING: This procedure is not for the inexperienced. Competent knowledge of RF circuitry is a must.

Editor's Note: This is preliminary and more detail will be added. But in the meantime I wanted to at least have something here (as mentioned before, you really need to know what your doing. This ain't programming.)

It is necessary to obtain the appropriate service manuals to better make use of the following. Manuals are available from the Motorola at 1-800-422-4210.

Items below are from this diagram.

Install Capacitors:

  1. Add 100 pf from volume control case to the adjacent B+ post.
  2. Add 40 to 60 pf across C110.
  3. Add 0.0047 from pin 2 to pin 1 (or) 100 pf.
  4. Add 220 pf from pin 1 to pin 5.
  5. Add 100 pf as needed.
  6. Add 7 pf as needed.
  7. Add 15 pf across C121.
  8. Add 3 to 4 pf to C123 and C125.
  9. Add 3 to 4 pf across C10 to improve Q.
  10. Add 3 to 4 pf acorss C17 to improve Q.
  11. Add 18 to 20 pf for multifrequency units. Makes setting frequency easier.
Other Mods:
  1. Add ground straps as needed.
  2. Add ground jumper frame to L105 coil can.
  3. Remove coil can L104.
  4. Remove coil can L106.
To Convert 5 Watt to 2 Watt
  1. Add 70 to 100 pf to C112 to convert 5 Watt to 2 Watt.
  2. Add C122 a 0.0055 and change L110 bead choke to proper 7 turn choke (See 2 Watt manual 68P81001C74).
  3. Add jumpers as shown.

If after doing these mods and receiver sensititivity is not better than 0.4 uV for 20 dB quieting, then put 2.8 pf (Motorola p/n 21D82877B08) capacitor in parallel with CR1 and across secondary of T1. These capacitors usually do OK where 3 to 4 pf is called for.

Also, if 2 to 2.5 Watts cannot be obtained by doing mods on reverse (DO NOT remove cans from coils L104 and L106 to start). Remove coil cans as a final step.

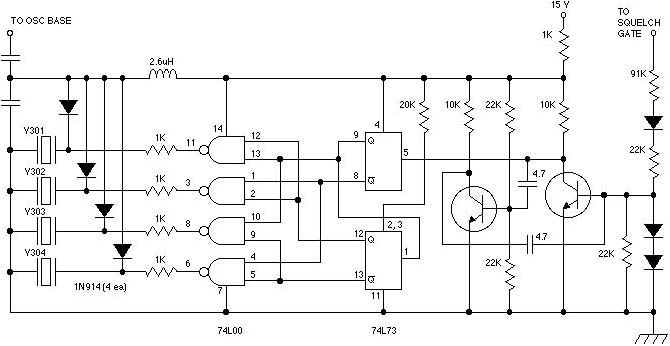
HT-220 Channel Scan

by Bob Jarnutowski

Here is a 4-channel scan you can add to your HT-220 [editor's note: Yes, I know not all components are identified but more info will be coming]. Note: 1N4148 diodes may be used for the 1N914s and all unidentified diodes can be either type as well.

The transistors can by any low power NPN Si type, the 2N3904 or the like.

Bob's HT-220 Channel Scan Schematic.

HT220 Ruggedness

(from Usenet)

"The newer Motos are not particularly good (they're cop and fireman proof, which means they are set up by techs and the only switches are on and off, and occasionally volume and channel), and are not nearly as well made as the older models (an officer beat a pitbull to death with an HT220 after the dog bit and held onto his gun hand, the new ones would just upset the dog some more)."


Feedback is desired (suggestions, comments, errors, gripes, whatever) Michael Wright, mfwright@batnet.com

Back to the HT-220 Page